ГОСТ Р 72093-2025
ГОСТ Р 72093-2025 Клинические лабораторные исследования. Требования к применению метода тандемной масс-спектрометрии для выявления наследственных болезней обмена веществ
Категории ГОСТ Р 72093-2025 по ОКС:- Статус документа:
 - принят, введён в действие 01.11.2025
 
- Название на английском языке:
 - Clinical laboratory testing. Requirements for tandem mass spectrometry method for diagnostics inborn errors of metabolism
 
- Дата актуализации информации по стандарту:
 - 17.10.2025, в 15:01 (менее месяца назад)
 
- Вид стандарта:
 - временно не известен
 
- Дата начала действия ГОСТа:
 - 2025-11-01
 
- Число страниц:
 - 28
 
- Назначение ГОСТ Р 72093-2025:
 - не указано
 
                        Нормативные ссылки, связанные с ГОСТ Р 72093-2025:
                        
                            
                                
                            
                    
                        
                    
                    - Стандарт ссылается на ГОСТы:
 - ГОСТ 17812-72
 
Скачать ГОСТ Р 72093-2025 вы можете в следующих версиях:
В данный момент версий документа для скачивания не добавлено.
Мы стараемся пополнять базу документов еженедельно и из разных источников, в обозримом будущем версии для этого ГОСТа появятся.
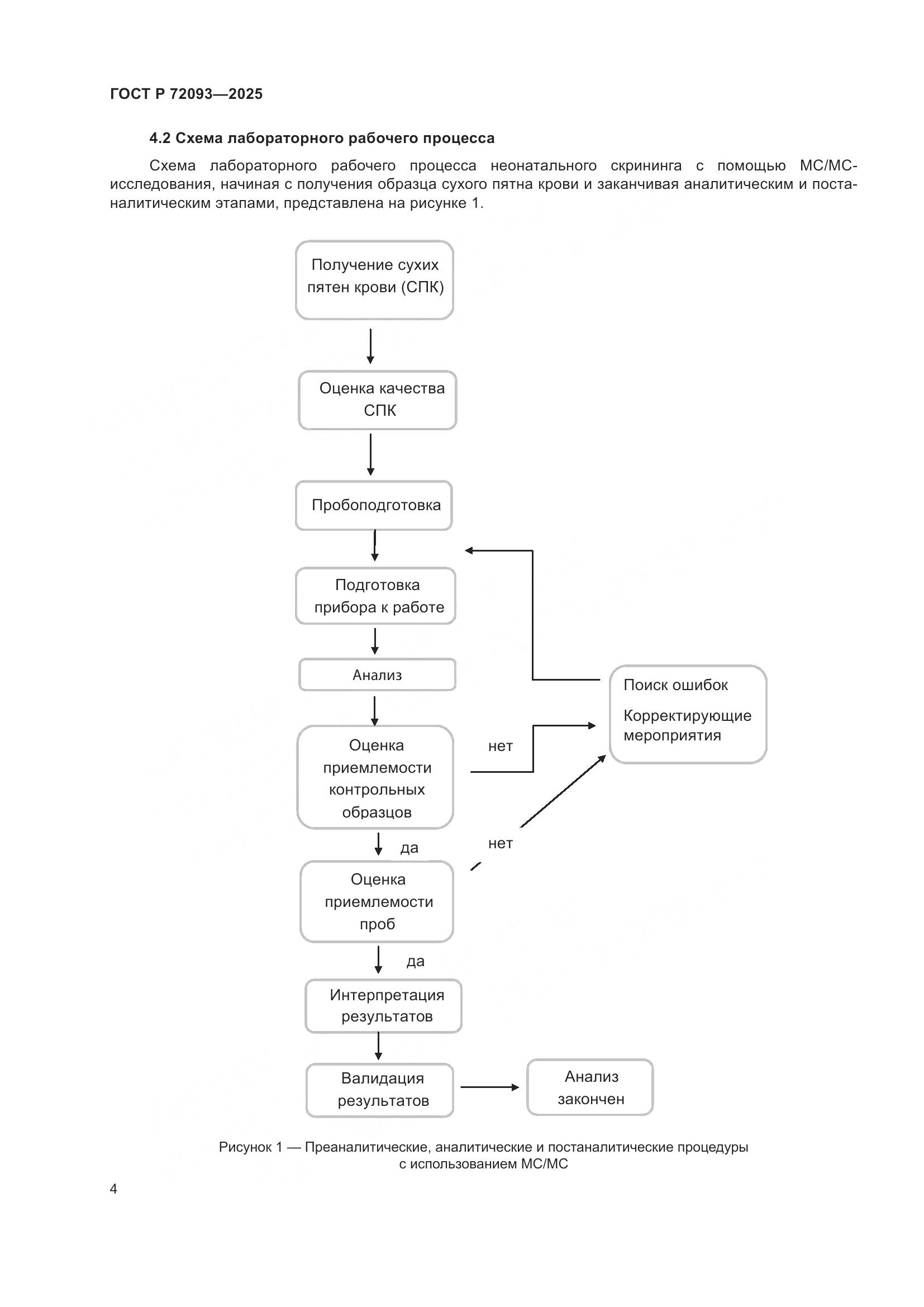
Вы можете просмотреть online текст стандарта ГОСТ Р 72093-2025
Просмотреть текст ГОСТ Р 72093-2025Текст стандарта
- 
                            
                            страница 1
                         - 
                            
                            страница 2
                         - 
                            
                            страница 3
                         - 
                            
                            страница 4
                         - 
                            
                            страница 5
                         - 
                            
                            страница 6
                         - 
                            
                            страница 7
                         - 
                            
                            страница 8
                         - 
                            
                            страница 9
                         - 
                            
                            страница 10
                         - 
                            
                            страница 11
                         - 
                            
                            страница 12
                         - 
                            
                            страница 13
                         - 
                            
                            страница 14
                         - 
                            
                            страница 15
                         - 
                            
                            страница 16
                         - 
                            
                            страница 17
                         - 
                            
                            страница 18
                         - 
                            
                            страница 19
                         - 
                            
                            страница 20
                         - 
                            
                            страница 21
                         - 
                            
                            страница 22
                         - 
                            
                            страница 23
                         - 
                            
                            страница 24
                         - 
                            
                            страница 25
                         - 
                            
                            страница 26
                         - 
                            
                            страница 27
                         - 
                            
                            страница 28