ГОСТ Р 55977-2014 Система технологического обеспечения разработки и постановки на производство изделий космической техники. Основные положения

Категории ГОСТ Р 55977-2014 по ОКС:
Статус документа:
действует, введён в действие 01.11.2014
Название на английском языке:
System of technical support of space hardware development and production. Basic principles
Дата актуализации информации по стандарту:
11.08.2025, в 13:28 (менее 3 месяцев назад)
Вид стандарта:
временно не известен
Дата начала действия ГОСТа:
2014-11-01
Число страниц:
12
Назначение ГОСТ Р 55977-2014:
не указано
Нормативные ссылки, связанные с ГОСТ Р 55977-2014:

Скачать ГОСТ Р 55977-2014 вы можете в следующих версиях:

Дата добавления:
Тип файла:
Загрузок:
Размер:
23/01/2016 18:07
PDF с изображениями
0
0.61 Мб

Текст стандарта

  • ГОСТ Р 55977-2014, страница 1 страница 1
  • ГОСТ Р 55977-2014, страница 2 страница 2
  • ГОСТ Р 55977-2014, страница 3 страница 3
  • ГОСТ Р 55977-2014, страница 4 страница 4
  • ГОСТ Р 55977-2014, страница 5 страница 5
  • ГОСТ Р 55977-2014, страница 6 страница 6
  • ГОСТ Р 55977-2014, страница 7 страница 7
  • ГОСТ Р 55977-2014, страница 8 страница 8
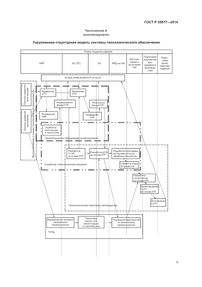
  • ГОСТ Р 55977-2014, страница 9 страница 9
  • ГОСТ Р 55977-2014, страница 10 страница 10
  • ГОСТ Р 55977-2014, страница 11 страница 11
  • ГОСТ Р 55977-2014, страница 12 страница 12